5.1 Principles, Practicies, Tools ()
5.1 Principles, Practicies, Tools
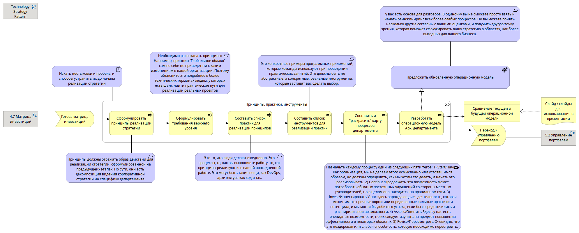
4.7 Матрица инвестиций
Technology Strategy Pattern
5.2 Управление портфелем
Принципы должны отражать образ действий для реализации стратегии, сформулированной на предыдущеих этапах. По сути, они есть декомпозиция видения корпоративной стратегии на специфику департамента
Необходимо распокавать принципы: Например, принцип “Глобальное облако” сам по себе не приведет ни к каким изменениям в вашей организации. Поэтому объясните это подробнее в более технических терминах людям, у которых есть шанс найти практические пути для реализации реальных проектов
Это то, что люди делают ежедневно. Это процессы, то, как вы выполняете работу, то, как принципы реализуются в вашей повседневной работе. Это могут быть такие вещи, как DevOps, архитектура как код и т.п..
Это конкретные примеры программных приложений, которые команды используют при проведении практических занятий. Это должны быть не абстрактные, а конкретные, реальные инструменты, которые заставят вас сделать выбор.
Назначьте каждому процессу один из следующих пяти тегов: 1) Start/Начать Как организация, мы не делаем этого осмысленно или устоявшимся образом, но должны определить, как мы хотим это делать, и начать это реализовывать. 2) Continue/Продолжать Эта возможность может потребовать обычных постоянных улучшений со стороны местных руководителей, но в целом она находится на правильном пути. 3) Invest/Инвестировать У нас здесь зарождающаяся деятельность, которая может иметь прочные корни или определенные сильные практики и потенциал, и мы могли бы добиться успеха, если бы сосредоточились и расширили свои возможности. 4) Assess/Оценить Здесь у нас есть очевидные возможности, но их следует изучить на предмет повышения эффективности в некоторых областях. 5) Revise/Пересмотреть Очевидно, что это нездоровая или слабая способность, которую необходимо перестроить.
у вас есть основа для разговора. В одиночку вы не сможете просто взять и начать реинжиниринг всех более слабых процессов. Но вы можете понять, насколько другие согласны с вашими оценками, и получить другую точку зрения, которая поможет сфокусировать вашу стратегию в областях, наиболее выгодных для вашего бизнеса.
Принципы, практики, инструменты
Составить и "раскрасить" карту процессов департемента
Составить список инструментов для реализации практик
Составить список практик для реализации принципов
Сформулировать принципы реализации стратегии
Сформулировать требования верхнего уровня
Разработать операционную модель Арх. департамента
Готова матрица инвестиций
Переход к управлению портфелем
Сравнение текущей и будущей операционной модели
Предложить обновлённую операционную модель
Искать нестыковки и пробелы и способы устранить их до начала релизации стратегии
Слайд / слайды для использования в презентации
Принципы должны отражать образ действий для реализации стратегии, сформулированной на предыдущеих этапах. По сути, они есть декомпозиция видения корпоративной стратегии на специфику департамента Сформулировать принципы реализации стратегии
Необходимо распокавать принципы: Например, принцип “Глобальное облако” сам по себе не приведет ни к каким изменениям в вашей организации. Поэтому объясните это подробнее в более технических терминах людям, у которых есть шанс найти практические пути для реализации реальных проектов Сформулировать требования верхнего уровня
Это то, что люди делают ежедневно. Это процессы, то, как вы выполняете работу, то, как принципы реализуются в вашей повседневной работе. Это могут быть такие вещи, как DevOps, архитектура как код и т.п.. Составить список практик для реализации принципов
Это конкретные примеры программных приложений, которые команды используют при проведении практических занятий. Это должны быть не абстрактные, а конкретные, реальные инструменты, которые заставят вас сделать выбор. Составить список инструментов для реализации практик
Назначьте каждому процессу один из следующих пяти тегов: 1) Start/Начать Как организация, мы не делаем этого осмысленно или устоявшимся образом, но должны определить, как мы хотим это делать, и начать это реализовывать. 2) Continue/Продолжать Эта возможность может потребовать обычных постоянных улучшений со стороны местных руководителей, но в целом она находится на правильном пути. 3) Invest/Инвестировать У нас здесь зарождающаяся деятельность, которая может иметь прочные корни или определенные сильные практики и потенциал, и мы могли бы добиться успеха, если бы сосредоточились и расширили свои возможности. 4) Assess/Оценить Здесь у нас есть очевидные возможности, но их следует изучить на предмет повышения эффективности в некоторых областях. 5) Revise/Пересмотреть Очевидно, что это нездоровая или слабая способность, которую необходимо перестроить. Составить и "раскрасить" карту процессов департемента
у вас есть основа для разговора. В одиночку вы не сможете просто взять и начать реинжиниринг всех более слабых процессов. Но вы можете понять, насколько другие согласны с вашими оценками, и получить другую точку зрения, которая поможет сфокусировать вашу стратегию в областях, наиболее выгодных для вашего бизнеса. Предложить обновлённую операционную модель
Составить и "раскрасить" карту процессов департемента Принципы, практики, инструменты
Составить и "раскрасить" карту процессов департемента Разработать операционную модель Арх. департамента
Составить список инструментов для реализации практик Принципы, практики, инструменты
Составить список инструментов для реализации практик Составить и "раскрасить" карту процессов департемента
Составить список практик для реализации принципов Принципы, практики, инструменты
Составить список практик для реализации принципов Составить список инструментов для реализации практик
Сформулировать принципы реализации стратегии Принципы, практики, инструменты
Сформулировать принципы реализации стратегии Сформулировать требования верхнего уровня
Сформулировать требования верхнего уровня Принципы, практики, инструменты
Сформулировать требования верхнего уровня Составить список практик для реализации принципов
Разработать операционную модель Арх. департамента Принципы, практики, инструменты
Разработать операционную модель Арх. департамента Переход к управлению портфелем
Разработать операционную модель Арх. департамента Сравнение текущей и будущей операционной модели
Разработать операционную модель Арх. департамента Предложить обновлённую операционную модель
Готова матрица инвестиций Сформулировать принципы реализации стратегии
Предложить обновлённую операционную модель Сравнение текущей и будущей операционной модели
Искать нестыковки и пробелы и способы устранить их до начала релизации стратегии Принципы, практики, инструменты
Слайд / слайды для использования в презентации Сравнение текущей и будущей операционной модели